Documenting Customisations

From IMSMA Wiki
Jump to navigation Jump to search

Document Workflows and Business Rules

After the desired data elements and Data Entry Form templates are customised and published, the next step is to define and document the information workflow for each type of Data Entry Form. This is a critical step for ensuring the quality of the data stored in IMSMANG. It involves combining the workflow rules with the Data Entry Form templates to create a set of workflows that can be documented as instructions or SOPs for reconciling and entering data in IMSMANG. Each workflow and SOP should include rules for:

  • assigning locations
  • creating and updating items
  • linking items

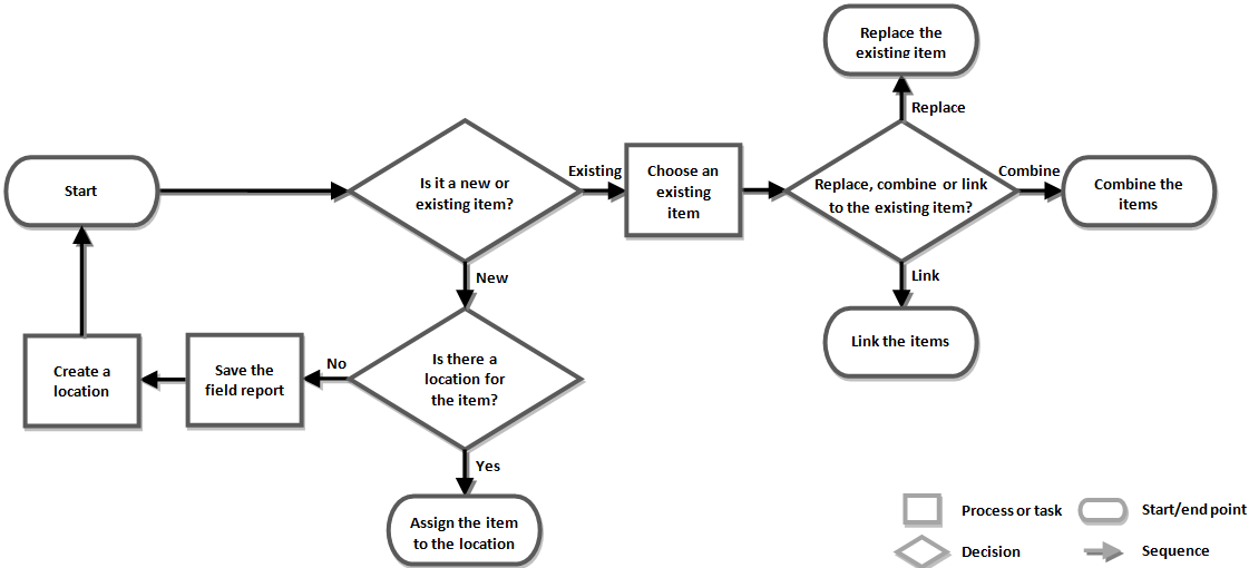
With these rules defined, information managers can help improve data consistency and ease of searching and reporting while reducing data entry errors and the effort to correct them later. Information managers can also develop data quality searches and reports that identify and enforce the information workflows. The diagram below identifies a basic information workflow, but information managers should provide guidance to data entry personnel for how the workflow should proceed in their programmes.

Example of a Basic Information Workflow
Example of a Basic Information Workflow

Example of a Basic Information Workflow

Creating a Programme Specific User Guide

Creating a programme-specific user guide is a critical step in communicating information management concepts and decisions to IMSMANG users, particularly because IMSMANG is so customisable. With a programme-specific user guide information managers can:

  • ensure faster training of information management and operations staff
  • reduce the likelihood and impact of data quality problems
  • provide an easy reference for data entry personnel and users of IMSMANG information

Content to Include

The guide should document the programme-specific customisations of IMSMANG. It should provide straightforward, task-specific guidance and avoid complicated discussions of possible options and conditions. Ideally, the guide is an intermediate document that bridges the gap between the goals, objectives and terms of reference of information management and the specific “how-to” instructions in the IMSMANG User Guide.

Overview

The Overview section should cover basic information about the guide, its purpose and intent and about information management responsibilities. It should describe the overall workings of IMSMANG including the configuration of the IMSMANG system within the programme as well as the number of users and basic roles and responsibilities.

Items and Processes

In this section, information managers should define each item and process that will be tracked in IMSMANG. This information should include:

  • description of each item category and subcategory that will be used
  • definition of what each item category and subcategory will be used for
  • list of key data elements including custom-defined fields
  • description of the relationships among items
  • list of the status values for each item
  • direction for how locations will be used
  • description for how tasking will be used

Workflow and Business Rules

This section should define the workflows and business rules that are to be followed when collecting and updating land and activity information. Workflows identify the processes (activities) undertaken on a land and the resulting status changes, from identification to clearance and completion. Include a workflow for each different kind of land in use

Data Entry Process and Guidelines

When the relevant items, processes and workflows are identified and documented, information managers should provide guidelines to assist data entry personnel in correctly reconciling, entering and linking data according to the processes. The guidelines should include an entry for each of the Data Entry Form templates to be used and a description for how each should be entered. At a minimum, these guidelines should include:

  • name and description for each Data Entry Form template
  • list of required fields and what the values should be
  • definition of how the items in the Data Entry Form should be reconciled
  • description of how to determine the location for each item in the form if it is new
  • definition of which existing items should be linked to the items in the Data Entry Form

Outline to Follow

Below is an outline of a programme-specific user guide with suggestions for content to include in each section.

  1. Overview
  2. Items and Processes
    1. Locations
    2. Land
      1. Suspected hazardous areas (SHA)
      2. Confirmed hazardous areas (CHA)
      3. EOD spots
    3. Activities
      1. Technical surveys
      2. Clearances
      3. Progress reports
      4. Completion reports
    4. Education activities
    5. Quality management
      1. Quality assurance reports
      2. Quality management reports
    6. Accidents and victims
      1. Demining accidents
      2. Mine accidents
      3. Civilian victims
      4. Demining victims
    7. Assistance
    8. Auxiliary data
      1. Country Structure
      2. Places
      3. Organisations
      4. Ordnance
      5. Assistance Classifications
      6. Cause Classifications
      7. Needs Classifications
  3. Workflow and business rules
    1. CHA clearance workflow
    2. EOD Spot Task workflow
  4. Data entry guide
    1. Entering a new CHA form
    2. Entering a CHA update form
    3. Entering a land status change form
    4. Entering a new clearance form
    5. Entering progress reports

{{#switch:|subgroup|child=|none=|#default=

{{#if:|<th scope="col" style="border-left:2px solid #fdfdfd;width:100%;|}}{{#if:|{{#if:IMSMANG Administration|}}}}{{#if:{{#switch:{{#if:|{{{border}}}|child}}|subgroup|child=|none=|#default=

}}{{#ifeq:|Template|{{#ifeq:{{#if:|{{{border}}}|child}}|child||{{#ifeq:{{#if:|{{{border}}}|child}}|subgroup||{{#switch:documenting customisations

|doc
|sandbox
|testcases =
|#default = {{#switch:
 |plainlist
 |hlist
 |hlist hnum
 |hlist vcard
 |vcard hlist = 
 |#default = 
 }}
}}

}}}}}}|{{#if:IMSMANG Administration|}}{{#if:|

{{{imageleft}}}

}}{{#if:Installing IMSMANG|Installing IMSMANG<td style="text-align:left;border-left-width:2px;border-left-style:solid;|

{{#switch:{{#if:|{{{border}}}|child}}|subgroup|child=

|none=|#default=

}}{{#ifeq:|Template|{{#ifeq:{{#if:|{{{border}}}|child}}|child||{{#ifeq:{{#if:|{{{border}}}|child}}|subgroup||{{#switch:documenting customisations

|doc
|sandbox
|testcases =
|#default = {{#switch:
 |plainlist
 |hlist
 |hlist hnum
 |hlist vcard
 |vcard hlist = 
 |#default = 
 }}
}}

}}}}}}{{#if:|

{{{image}}}

}}}}{{#if:|{{#if:IMSMANG Administration{{#switch:{{#if:|{{{border}}}|child}}|subgroup|child=|none=|#default=

}}{{#ifeq:|Template|{{#ifeq:{{#if:|{{{border}}}|child}}|child||{{#ifeq:{{#if:|{{{border}}}|child}}|subgroup||{{#switch:documenting customisations

|doc
|sandbox
|testcases =
|#default = {{#switch:
 |plainlist
 |hlist
 |hlist hnum
 |hlist vcard
 |vcard hlist = 
 |#default = 
 }}
}}

}}}}}}|}}{{#if:|{{{group2}}}<td style="text-align:left;border-left-width:2px;border-left-style:solid;|

{{{list2}}}

}}{{#if:|{{#if:IMSMANG Administration{{#switch:{{#if:|{{{border}}}|child}}|subgroup|child=|none=|#default=

}}{{#ifeq:|Template|{{#ifeq:{{#if:|{{{border}}}|child}}|child||{{#ifeq:{{#if:|{{{border}}}|child}}|subgroup||{{#switch:documenting customisations

|doc
|sandbox
|testcases =
|#default = {{#switch:
 |plainlist
 |hlist
 |hlist hnum
 |hlist vcard
 |vcard hlist = 
 |#default = 
 }}
}}

}}}}}}|}}{{#if:|{{{group3}}}<td style="text-align:left;border-left-width:2px;border-left-style:solid;|

{{{list3}}}

}}{{#if:|{{#if:|{{{group4}}}<td style="text-align:left;border-left-width:2px;border-left-style:solid;|

{{{list4}}}

}}{{#if:Documenting Customisations · Defining Roles, Permissions and Users · Language and Translations · Data Inventory Manager · Standardising Auxiliary Data · Design Data Entry Forms · Configuring the Items ID Generator · Designing Summary Templates · Standardising Data Analysis and Information Reporting · Designing iReport templates · Building Searches · Setting-up Maps and Coordinate Systems|{{#if:Customising IMSMANG|Customising IMSMANG<td style="text-align:left;border-left-width:2px;border-left-style:solid;|

Documenting Customisations · Defining Roles, Permissions and Users · Language and Translations · Data Inventory Manager · Standardising Auxiliary Data · Design Data Entry Forms · Configuring the Items ID Generator · Designing Summary Templates · Standardising Data Analysis and Information Reporting · Designing iReport templates · Building Searches · Setting-up Maps and Coordinate Systems

}}{{#if:Information Exchange · Backup and Restore · Importing and Exporting|{{#if:Manage Information|Manage Information<td style="text-align:left;border-left-width:2px;border-left-style:solid;|

Information Exchange · Backup and Restore · Importing and Exporting

}}{{#if:|{{#if:|{{{group7}}}<td style="text-align:left;border-left-width:2px;border-left-style:solid;|

{{{list7}}}

}}{{#if:|{{#if:|{{{group8}}}<td style="text-align:left;border-left-width:2px;border-left-style:solid;|

{{{list8}}}

}}{{#if:|{{#if:|{{{group9}}}<td style="text-align:left;border-left-width:2px;border-left-style:solid;|

{{{list9}}}

}}{{#if:|{{#if:|{{{group10}}}<td style="text-align:left;border-left-width:2px;border-left-style:solid;|

{{{list10}}}

}}{{#if:|{{#if:|{{{group11}}}<td style="text-align:left;border-left-width:2px;border-left-style:solid;|

{{{list11}}}

}}{{#if:|{{#if:|{{{group12}}}<td style="text-align:left;border-left-width:2px;border-left-style:solid;|

{{{list12}}}

}}{{#if:|{{#if:|{{{group13}}}<td style="text-align:left;border-left-width:2px;border-left-style:solid;|

{{{list13}}}

}}{{#if:|{{#if:|{{{group14}}}<td style="text-align:left;border-left-width:2px;border-left-style:solid;|

{{{list14}}}

}}{{#if:|{{#if:|{{{group15}}}<td style="text-align:left;border-left-width:2px;border-left-style:solid;|

{{{list15}}}

}}{{#if:|{{#if:|{{{group16}}}<td style="text-align:left;border-left-width:2px;border-left-style:solid;|

{{{list16}}}

}}{{#if:|{{#if:|{{{group17}}}<td style="text-align:left;border-left-width:2px;border-left-style:solid;|

{{{list17}}}

}}{{#if:|{{#if:|{{{group18}}}<td style="text-align:left;border-left-width:2px;border-left-style:solid;|

{{{list18}}}

}}{{#if:|{{#if:|{{{group19}}}<td style="text-align:left;border-left-width:2px;border-left-style:solid;|

{{{list19}}}

}}{{#if:|{{#if:|{{{group20}}}<td style="text-align:left;border-left-width:2px;border-left-style:solid;|

{{{list20}}}

}}{{#if:|{{#if:IMSMANG Administration{{#switch:{{#if:|{{{border}}}|child}}|subgroup|child=|none=|#default=

}}{{#ifeq:|Template|{{#ifeq:{{#if:|{{{border}}}|child}}|child||{{#ifeq:{{#if:|{{{border}}}|child}}|subgroup||{{#switch:documenting customisations

|doc
|sandbox
|testcases =
|#default = {{#switch:
 |plainlist
 |hlist
 |hlist hnum
 |hlist vcard
 |vcard hlist = 
 |#default = 
 }}
}}

}}}}}}|}}

{{{below}}}

}}{{#switch:|subgroup|child=

|none=|#default=}}{{#ifeq:|Template|{{#ifeq:|child||{{#ifeq:|subgroup||{{#switch:documenting customisations
|doc
|sandbox
|testcases =
|#default = {{#switch:hlist
 |plainlist
 |hlist
 |hlist hnum
 |hlist vcard
 |vcard hlist = 
 |#default = 
 }}
}}

}}}}}}